Lompat ke konten Lompat ke sidebar Lompat ke footer

View Full Bridge Mosfet Driver Pictures

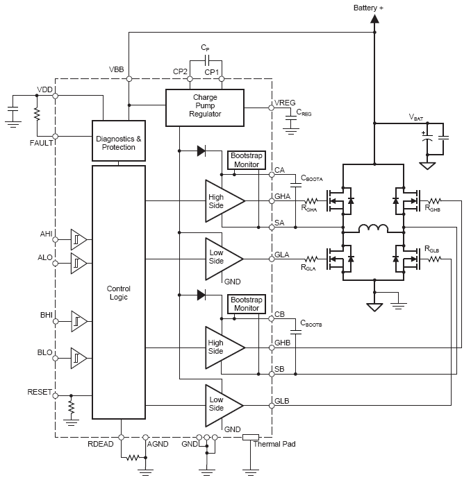
View Full Bridge Mosfet Driver Pictures. 226 (0.01 сек.) analog devices www.analog.com. With details on pinout diagram, examples, applications and download datasheet.

Http Www Linear Com Docs 1303
Http Www Linear Com Docs 1303 from
For the full bridge inverter circuit i planned to use irf2807 (75v vds, 82a ids) and two ir2110 for the driver. Also, find other related video links below. Hopefully after asking you guys i can get enlightenment for my final year project.

Dual advanced synchronous rectified buck mosfet drivers with protection features.

For the full bridge inverter circuit i planned to use irf2807 (75v vds, 82a ids) and two ir2110 for the driver. Search mosfet drivers parts for details, datasheets, alternatives, pricing and availability. With details on pinout diagram, examples, applications and download datasheet. Dual full bridge driver (aa enabled).

Posting Komentar untuk "View Full Bridge Mosfet Driver Pictures"